司法会计鉴定被废止,审计报告成虚开等涉税刑案证据“新宠”?

编者按:司法部明令禁止对“四大类”以外的司法鉴定机构实行登记管理之后,司法会计鉴定的地位变得愈发尴尬。尽管现行法律并未否定司法会计鉴定业务的合法性,但在业务开展条件、机构及人员管理、鉴定程序等方面,不得不承认其已陷入无法可依的状态。鉴定作为刑事诉讼程序之一,属于公法规制范围,不能适用“法无禁止即自由”的私法原则。此外,刑诉法解释对于鉴定意见的审查明确包含了“鉴定机构和鉴定人是否具有法定资质”,作为证据使用的司法会计鉴定意见,显然无法逃避对资质合法性问题的回应,即便法律并未就其“法定资质”予以明确。受制于此,实践中越来越多受侦查机关委托参与涉税刑事案件的会计师事务所选择以“专项审计报告”的名义发表意见,从而避免被定性为鉴定意见。会计专项审计报告与司法会计鉴定的区别是什么?其是否具备证据资格?其作出结论的依据和程序应当符合何种规定?本文将通过分析这些问题,明确会计专项审计报告在涉税犯罪中应用的限制。
根据《司法部办公厅关于开展司法鉴定机构和鉴定人清理整顿工作的通知》(司办通〔2020〕27号),对明确属于从事“四类外”鉴定业务的鉴定机构和鉴定人,依法坚决注销登记。《司法部关于进一步深化改革 强化监管 提高司法鉴定质量和公信力的意见》(司发〔2020〕1号),依法严格做好法医类、物证类、声像资料和环境损害司法鉴定“四大类”登记管理工作,开展“四大类”外机构清理工作,没有法律依据的,一律不得准入登记。随着“四大类”以外司法鉴定机构的清理,司法会计鉴定登记管理已经成为历史。实践中,专项审计报告成为替代选择,在虚开增值税专用发票等涉税刑事案件中被广泛应用。专项审计报告和过去的司法会计鉴定主要有以下5点区别:
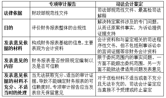
根据《中国注册会计师审计准则第1501号——对财务报表形成审计意见和出具审计报告》(财会〔2019〕5号,附件14)第八条,审计报告,是指注册会计师根据审计准则的规定,在执行审计工作的基础上,对财务报表发表审计意见的书面文件。由此可见,专项审计是财政部规范性文件确定的一项业务种类,会计监督的属性更为突出。
根据《司法部关于下发<司法鉴定执业分类规定(试行)>的通知》(司发通〔2000〕159号)第九条,司法会计鉴定,是指运用司法会计学的原理和方法,通过检查、计算、验证和鉴证对会计凭证、会计帐簿、会计报表和其他会计资料等财务状况进行鉴定。根据《人民检察院司法会计工作细则(试行)》第八条,司法会计鉴定是指在诉讼活动中,为了查明案情,由具有专门知识的人员,对案件中涉及的财务会计资料及相关材料进行检验,对需要解决的财务会计问题进行鉴别判断,并提供意见的一项活动。由此可见,司法会计鉴定是司法部规范性文件、最高人民检察院司法解释确定的一项业务种类,司法参与的属性更为突出。
根据《中国注册会计师审计准则第1101号——注册会计师的总体目标和审计工作的基本要求》(财会〔2019〕5号,附件1)第十八条,审计的目的是提高财务报表预期使用者对财务报表的信赖程度。这一目的可以通过注册会计师对财务报表是否在所有重大方面按照适用的财务报告编制基础编制发表审计意见得以实现。因此,可以将专项审计定性为通过审核财务报表是否按规定编制,从而对财务报表的可信赖程度发表意见的活动,其目的在于评价财务报表整体的合规性。
根据《刑事诉讼法》第一百四十六条,为了查明案情,需要解决案件中某些专门性问题的时候,应当指派、聘请有专门知识的人进行鉴定。根据《全国人民代表大会常务委员会关于司法鉴定管理问题的决定》第一条,司法鉴定是指在诉讼活动中鉴定人运用科学技术或者专门知识对诉讼涉及的专门性问题进行鉴别和判断并提供鉴定意见的活动。结合《人民检察院司法会计工作细则(试行)》第八条,可以将司法会计鉴定定性为为了查明案情,对诉讼涉及的专门性会计问题进行鉴别、判断的活动,其目的在于解决特定案件涉及的专门问题,从而还原案件事实,为诉讼提供证据支持。
根据《中国注册会计师审计准则第1301号——审计证据》(财会〔2016〕24号,附件2-10)第四条、第五条,审计证据,是指注册会计师为了得出审计结论和形成审计意见而使用的信息。审计证据包括构成财务报表基础的会计记录所含有的信息和从其他来源获取的信息。会计记录,是指对初始会计分录形成的记录和支持性记录。例如,支票、电子资金转账记录、发票和合同;总分类账、明细分类账、会计分录以及对财务报表予以调整但未在账簿中反映的其他分录;支持成本分配、计算、调节和披露的手工计算表和电子数据表。由此可见,出具专项审计报告依据的材料范围限于构成财务报表基础的信息,主要表现为会计资料。
根据《人民检察院司法会计工作细则(试行)》第十一条、第二十四条,委托鉴定应当提供以下材料:(1)鉴定涉及的财务会计资料及相关材料,如会计报表、总分类账、明细分类账、记账凭证及所附原始凭证、银行对账单等;(2)与鉴定有关的勘验检查笔录、扣押清单、调取证据通知书等;(3)鉴定所需的其他相关材料。鉴定意见不得依据犯罪嫌疑人供述、被害人陈述、证人证言等非财务会计资料形成。由此可见,出具司法会计鉴定意见依据的材料范围除会计资料外,还包括与鉴定相关的司法程序性文书,但不包括刑事诉讼中的言词证据等非财务会计资料。
根据财会〔2019〕5号附件14第十一条,注册会计师应当就财务报表是否在所有重大方面按照适用的财务报告编制基础的规定编制并实现公允反映形成审计意见。由此可见,专项审计报告发表意见的内容是财务报表是否按照规定编制以及是否可信赖(即实现公允反映)。
根据《人民检察院司法会计工作细则(试行)》第九条、第二十四条,司法会计鉴定范围包括:(1)资产历史成本的确认;(2)资产应结存额及结存差异的确认;(3)财务往来账项的确认;(4)经营损益、投资损益的确认;(5)会计处理方法及结果的确认;(6)其他需要通过检验分析财务会计资料确认的财务会计问题。鉴定意见不得超出委托要求范围,不应涉及对定罪量刑等法律问题的判断。由此可见,司法会计鉴定发表意见的内容限于委托范围内的事实问题,一方面不能超出委托范围,另一方面不能就法律适用问题发表意见。
根据《中国注册会计师审计准则第1502号——在审计报告中发表非无保留意见》(财会〔2019〕5号,附件15)第三条,除无保留意见外,专项审计报告还可以发表保留意见、否定意见、无法表示意见三种非无保留意见。导致非无保留意见的事项包括两类:(1)财务报表存在重大错报;(2)在无法获取充分、适当的审计证据的情况下,财务报表可能存在重大错报。由此可见,专项审计报告发表意见的类型取决于财务报表的可信赖度和审计证据的充分性、适当性,当无法获取充分、适当的审计证据,导致不能确定财务报表的可信赖度时,专项审计报告应当发表非无保留意见。
根据《人民检察院司法会计工作细则(试行)》第十四条、第二十条,经审查,送检材料来源不可靠或虚假的,鉴定机构应当不予受理。鉴定过程中送检材料不足,无法补充的,鉴定机构应当终止鉴定。由此可见,司法会计鉴定意见不存在非无保留意见的类型,对于送检材料不适当或者不充分且无法补充的,司法会计鉴定应当直接不予受理或终止鉴定。

通过上述分析可以发现,专项审计和司法会计鉴定是两种完全不同的业务种类。专项审计报告旨在通过分析会计资料,对财务报表作整体性评价,回答财务报表“是否可信赖”的问题,司法会计鉴定则旨在解决受托范围内的特定案件涉及的某一专业性会计问题。正因如此,专项审计报告的出具不以审计证据充分、适当为必要条件,其可以根据审计证据的不同情况发表不同类型的意见,而司法会计鉴定的出具要求送检材料必须来源可靠、真实、完整。
首先要强调的原则是:判断某一特定材料属于何种证据,并不依赖于其采用了何种名称,而取决于其反映的实质内容。实践中,专项审计报告在大量涉税案件中被滥用,其发表意见的内容已经超出注册会计师审计准则所规定的范围,因此,不能简单以“专项审计报告”这一名称决定其证据种类,而应当对其实质内容予以审查。
书证,是指以文字、符号、图形等所表示的内容证明案件事实的书面文件或者其他资料。如果专项审计报告严格按照注册会计师审计准则的规定发表意见,则其发表意见的内容应当限于对财务报表可信赖程度的分析和评价。财务报表可以反映企业的财务状况和经营成果,在涉税犯罪中,很多对定罪量刑有关键性影响的事实(例如企业是否有真实经营、企业实际缴纳的税款金额等)需要通过这些信息予以证明,因此,财务报表通常是案件的重要书证。对于侦查机关来说,首先要解决的问题在于财务报表是否真实、可信。尽管专项审计报告形成于案发后,但其作用是证明财务报表的可信赖度,间接影响到需要依赖财务报表证明的待证事实。故专项审计报告的实质内容符合审计准则的,应当定性为书证。
涉税司法鉴定,包括司法会计鉴定和税务司法鉴定,是指在诉讼活动中,为了查明案情,由具有专门知识的人员,对案件中涉及的财务会计资料及相关材料进行检验,对需要解决的涉税问题进行鉴别判断,并提供意见的一项活动。涉税司法鉴定不局限于对财务报表真实性、可信性的评价,而要对案件涉及的某一特定税务问题作出解答。换言之,涉税司法鉴定不仅要具备甄别财务会计资料和涉税资料是否真实、可信的能力,还要在此基础上,利用专业会计、税务知识作出分析,回答委托人提出的特定涉税问题。
从这个意义上讲,涉税司法鉴定已然超出了回应某个待证事实客观上是否真实的范畴,而具有一定的主观性,这种带有主观性的意见之所以能够作为证据使用,完全依赖于鉴定人具备值得信赖的专业知识。因此,对鉴定机构和鉴定人的资质审查、鉴定程序合法性审查、鉴定内容的形式性审查,是非常必要并且恰当的前提要件。例如法医类鉴定,对于被害人死亡时间,不同鉴定人得出的结论可能存在一定的偏差。但是,因为法庭已经按照刑事诉讼法的程序,就鉴定意见作出了审查,那么法庭就有理由认定鉴定意见是可信赖的。对于鉴定意见关于被害人死亡时间的认定,如果确与真实死亡时间有偏差,这种偏差也是“符合法律程序性正义的偏差”,是可以允许和应当被接受的。
在涉税犯罪中,大量案件的侦查机关委托会计师事务所就“涉案企业是否造成国家税款损失”、“涉案企业是否构成虚开”等专业性问题通过专项审计报告的形式予以回应。在此姑且不论就这些问题发表鉴定意见是否合法,或者这些问题能否由司法机关以外的机构作出判断,单就这些问题的性质来看,显然属于特定案件涉及的专业性问题,而远远超出了“财务报表可信赖度”的范畴,此类材料仅仅借用了专项审计报告的名义。根据《最高人民法院关于适用<中华人民共和国刑事诉讼法>的解释》(法释〔2021〕1号)第一百条,因无鉴定机构,或者根据法律、司法解释的规定,指派、聘请有专门知识的人就案件的专门性问题出具的报告,可以作为证据使用。对前款规定的报告的审查与认定,参照适用本节(鉴定意见的审查与认定)的有关规定。由此可见,无论发表此类专项审计报告的会计师事务所是否属于司法鉴定机构,其作出的专项审计报告都不能规避法庭对涉税司法鉴定的审查,对此类专项审计报告,应当定性为鉴定意见(或参照鉴定意见审查与认定的证据),履行刑事诉讼法对鉴定意见的审查程序。
对于严格按照注册会计师审计准则规定作出的专项审计报告,应按照书证审查规则予以审查,对此实践中并无过多争议。对于专项审计报告实质内容构成涉税司法鉴定意见的,应按照鉴定意见审查规则予以审查。根据法释〔2021〕1号第九十七条,对鉴定意见应当着重审查以下内容:(1)鉴定机构和鉴定人是否具有法定资质;(2)鉴定人是否存在应当回避的情形;(3)检材的来源、取得、保管、送检是否符合法律、有关规定,与相关提取笔录、扣押清单等记载的内容是否相符,检材是否可靠;(4)鉴定意见的形式要件是否完备,是否注明提起鉴定的事由、鉴定委托人、鉴定机构、鉴定要求、鉴定过程、鉴定方法、鉴定日期等相关内容,是否由鉴定机构盖章并由鉴定人签名;(5)鉴定程序是否符合法律、有关规定;(6)鉴定的过程和方法是否符合相关专业的规范要求;(7)鉴定意见是否明确;(8)鉴定意见与案件事实有无关联;(9)鉴定意见与勘验、检查笔录及相关照片等其他证据是否矛盾;存在矛盾的,能否得到合理解释;(10)鉴定意见是否依法及时告知相关人员,当事人对鉴定意见有无异议。
上述10项审查内容,实质上可以归结为三项审查要点:(1)鉴定机构和鉴定人的资质审查;(2)鉴定程序合法性审查;(3)鉴定内容的形式性审查。以下就涉税案件中涉及的以专项审计报告名义发表司法会计鉴定意见的审查要点予以详细分析。
1、司法鉴定资质不以经司法行政机关登记或列入法院委托名册为准
有观点认为,所谓具备司法鉴定资质,是指属于地方司法行政机关登记管理的范围,或者被地方法院列入鉴定机构委托名册。我们认为,这种理解存在一定偏差。关于地方法院鉴定机构委托名册的问题,根据《最高人民法院办公厅关于北京市司法局就登记管理的鉴定机构均进入北京法院专业机构名册意见的复函》(法办函〔2019〕604号)的精神,“对外委托名册只是人民法院开展委托鉴定工作的使用名单,并非行政许可,没有进入人民法院对外委托名册的各类社会中介机构,仍然可以接受公安、检察、行政机关、当事人等社会各界的委托,并不影响其执业”。由此可见,以是否列入地方法院鉴定机构委托名册作为判断是否具备司法鉴定资质的标准没有任何法律依据。
关于从事涉税司法鉴定是否需登记管理,一直以来存在很大的争议。过去,我国司法鉴定有“司法机关管理”和“行政机关管理”两条线,因多头管理导致司法鉴定体系混乱。2005年,《全国人民代表大会常务委员会关于司法鉴定管理问题的决定》出台,第二条规定,国家对从事下列司法鉴定业务的鉴定人和鉴定机构实行登记管理制度:(1)法医类鉴定;(2)物证类鉴定;(3)声像资料鉴定;(4)根据诉讼需要由国务院司法行政部门商最高人民法院、最高人民检察院确定的其他应当对鉴定人和鉴定机构实行登记管理的鉴定事项。目前,第四类鉴定仅有一项,即环境损害司法鉴定。因涉税司法鉴定并不在这“四大类”鉴定当中,本不应受司法部登记管理,但实践中多地司法行政机关对司法会计鉴定机构或税务司法鉴定机构予以登记,确实造成了涉税司法鉴定也实行登记管理的错误理解。
司办通〔2020〕27号、司发〔2020〕1号两份文件表明,过去地方司法行政机关对涉税司法鉴定予以登记管理,是违背法律规定的。两份文件发布后,各地立即展开了相应的清理工作,对于包括司法会计鉴定机构和税务司法鉴定机构在内的“四大类”以外的司法鉴定机构取消登记、公示。由此可见,因涉税司法鉴定不属于“四大类”司法鉴定范畴,不实施登记管理,不能以是否经司法行政机关登记作为鉴定机构是否具备司法鉴定资质的判断标准。
2、财政部、国家税务总局规范性文件,中国注册会计师协会、中国注册税务师协会行业规范构成判断鉴定机构是否具备司法鉴定资质的依据
我们认为,《全国人民代表大会常务委员会关于司法鉴定管理问题的决定》本身存在一定的不合理性,其仅仅明确了“四大类”司法鉴定实施登记管理,但没有说明“四大类”以外的司法鉴定应当具备何种资质。前已述及,司法鉴定的资质问题是司法鉴定能否作为证据使用的首要性问题,“四大类”以外的司法鉴定无法可依,只会使得司法鉴定问题更加混乱。一方面,全国人大不应放任司法鉴定乱象,应当尽快明确“四大类”以外的司法鉴定如何管理,对于不需要实施登记管理的,可以增设备案管理类型,确保“四大类”以外的司法鉴定资质能够得到有效监管。另一方面,针对目前实务中亟待解决的“涉税司法鉴定究竟应当具备何种资质”的问题,建议可以着眼于部委规范性文件和行业规范,以是否符合财政部、国家税务总局规范性文件,是否符合中国注册会计师协会、中国注册税务师协会行业规范的要求作为判断鉴定机构是否具备司法鉴定资质的标准。
关于以部委规范性文件作为司法鉴定资质的依据,过去已有类似观点。《人民法院报》(2014年03月26日,第08版)曾刊登《司法鉴定资质考》一文,该文指出,“通过分析可知,对鉴定人、鉴定机构的登记管理分为三类,一是根据《关于司法鉴定管理问题的决定》确定的司法鉴定业务,二是司法行政机关依据行政管理职责自行确定的鉴定业务,三是根据法规规章确定的由其他行政机关负责主管的鉴定”。因司法鉴定清理工作实际上否定了司法行政机关根据行政管理职责自行确定鉴定业务的权力,故该文的第二种观点现已无法付诸实践,而第三种观点尚有一定的合理性。对于涉税案件的专业性问题,会计师和税务师均具备相关的专业知识,因此,主管会计工作的财政部和主管税务工作的国家税务总局发布的规范性文件,可以作为判断涉税司法鉴定是否具备资质的法律依据。经财政部、国家税务总局规范性文件授权从事涉税司法鉴定的机构,应当认定其具备涉税司法鉴定资质。
除此之外,对于国家税务总局授权中国注册税务师协会通过行业规范实施管理的税务司法鉴定事项,例如《税务司法鉴定业务指引(试行)》,也构成涉税案件司法鉴定资质审查的法律依据。一方面,《税务司法鉴定业务指引(试行)》系根据《全国人民代表大会常务委员会关于司法鉴定管理问题的决定》、《司法鉴定程序通则》、《涉税专业服务监管办法(试行)》(国家税务总局公告2017年第13号)等法律、司法部规章、国家税务总局规范性文件制定的,其不违背涉税司法鉴定上位法之规定,不构成国家税务总局的违规授权。另一方面,《税务司法鉴定业务指引(试行)》是中国注册师行业协会对税务司法鉴定的细化管理,相较于上位法更加具体、严格,使得税务司法鉴定得以落实。根据《税务司法鉴定业务指引(试行)》,税务师事务所有权实施税务司法鉴定业务。
3、以专项审计报告名义发表涉税司法鉴定意见需经地方注册税务师协会授权
虽然会计师事务所出具司法会计鉴定意见在实务中屡见不鲜,但遗憾的是,对于会计师事务所是否有权开展司法会计鉴定业务,财政部、中国注册会计师协会均未发布明确规定。现有法律规范中,司发通〔2000〕159号明确了司法会计鉴定这一司法鉴定种类,但并未就鉴定机构资质问题作出规定。《最高人民检察院关于印发<人民检察院鉴定机构登记管理办法>、<人民检察院鉴定人登记管理办法>和<人民检察院鉴定规则(试行)>的通知》(高检发办字〔2006〕33号)虽然明确了司法会计鉴定机构的资格登记问题,但该文件仅适用于在人民检察院设立的鉴定机构,会计师事务所并不在此限。故从全国性法律文件来看,会计师事务所并不具备出具司法会计鉴定意见的资质。
同时也需要注意,部分地方的注册会计师协会就会计师事务所能否从事司法会计鉴定业务的问题作出了明确。例如《北京注册会计师协会专业技术委员会专家提示〔2018〕第2号—司法会计鉴定业务承接与实施的基本要求》明确规定,本提示所称的司法会计鉴定,是指在诉讼过程中,注册会计师所在的会计师事务所接受办案机关委托,对诉讼涉及的财务会计问题进行检验、鉴别、判定并提供鉴定意见的一项诉讼活动。考虑到会计师事务所实质上具备会计专业知识,应当认为地方注册会计师协会发布的行业规范也可以作为司法会计鉴定机构资质的法律依据,但对于地方注册会计师协会未发文明确的,当地会计师事务所不宜从事司法会计鉴定业务。
值得注意的是,未经地方注册会计师协会授权从事司法会计鉴定的会计师事务所也不能以法释〔2021〕1号第一百条之规定变相出具鉴定意见,因为法释〔2021〕1号第一百条的前提是无鉴定机构,或根据法律、司法解释的规定。一方面,如当地有税务师事务所,根据《税务司法鉴定业务指引(试行)》,税务师事务所属于涉税案件有资质的鉴定机构,不符合“无鉴定机构”的条件。另一方面,也没有法律、司法解释明确刑事案件可以委托会计师事务所出具司法会计鉴定意见。
对于涉税司法鉴定,无论是税务师出具的税务司法鉴定,还是会计师出具的司法会计鉴定或专项审计报告,在程序上应当具备统一的审查标准。不能因鉴定意见是不同机构作出的,就予以区别对待。目前,对涉税司法鉴定程序予以明确规范的文件,只有《税务司法鉴定业务指引(试行)》一部。故以专项审计报告名义发表涉税司法鉴定意见,应当严格参照《税务司法鉴定业务指引(试行)》规定的程序作出。
根据《税务司法鉴定业务指引(试行)》第十七条,具有下列情形之一的鉴定委托,税务师事务所不得承接:(1)委托鉴定事项超出税务司法鉴定业务范围;(2)鉴定材料不真实、不完整、不充分或者取得方式不合法的;(3)鉴定用途不合法或者违背社会公德;(4)鉴定要求不符合相关执业规范或者相关鉴定技术规范;(5)鉴定要求超出本事务所技术条件或者鉴定能力;(6)委托人就同一鉴定事项同时委托其他涉税专业服务机构进行鉴定;(7)委托人不适格或委托程序违反法律、法规、规章的有关规定;(8)其他不符合法律、法规、规章规定的情形。此处应当注意两个审查要点:
其一,委托鉴定事项超出税务司法鉴定业务范围的,鉴定机构不得承接。根据《税务司法鉴定业务指引(试行)》第五条,税务司法鉴定业务鉴定事项的范围包括:(1)具体税种纳税义务的发生与税款缴纳情况;(2)增值税专用发票开具、认证、抵扣情况;(3)其他可以用于抵扣税款发票的开具与抵扣情况;(4)获取国家减税、免税、退税、出口退税情况;(5)民事平等主体之间发生的涉税争议事项;(6)其他在诉讼活动中需要进行鉴定的涉税事项。在前文中我们遗留了一个问题,即“涉案企业是否造成国家税款损失”、“涉案企业是否构成虚开”等问题是否属于涉税司法鉴定业务范围?鉴定机构是否有权就这些问题作出判断?从《税务司法鉴定业务指引(试行)》列举之范围来看,这些问题并不属于涉税司法鉴定业务范围。
有观点认为,这些问题可以归入第6项“其他在诉讼活动中需要进行鉴定的涉税事项”之中,我们认为这种理解严重错误。对于法律文件中的兜底性条款,应当采用逻辑解释的方法,明确其涵摄范围,这是法律解释的基本原则。换言之,“其他”应当和前文列举之条款项目有相匹配的重要程度,或者有相当的性质、特征。对于前5个事项,均属于根据财务会计资料足以直接认定的事实,不需要结合法律规定予以判断。而“涉案企业是否造成国家税款损失”、“涉案企业是否构成虚开”等问题,已然超出“根据财务会计资料足以直接认定的事实”的范畴,需要通过法律适用予以明确。在刑事诉讼中,有权就法律适用发表意见的主体,只能是司法机关(包括侦查机关)和当事人、律师,鉴定机构无权就此发表意见。对于会计师事务所来说,如果允许其就此类问题发表意见,会导致“以鉴代侦”,甚至“以鉴代判”的灾难,严重违反刑事诉讼的基本原则。
其二,鉴定材料不真实、不完整、不充分或者取得方式不合法的,鉴定机构不得承接。前已述及,司法鉴定不是对证据材料可信赖度的评价,而是对案件事实的还原。司法鉴定没有非无保留意见,司法鉴定意见必须是明确、可信的,这就要求送检材料必须来源可靠、真实、完整。对于送检材料本身存在瑕疵,又无法补救的,会计师事务所应参照上述规定,不予承接。实践中,我们遇到相当一部分会计师,在出具专项审计报告,就涉税问题发表意见的同时,明确作出诸如“审计材料由侦查机关提供,审计材料的真实性、合法性、完整性由侦查机关保证,会计师事务所的责任是根据审计材料进行审计”等免责性声明。姑且不论会计师有审查业务材料真实性、合法性、完整性的道德义务,仅就涉税司法鉴定法律规定的最低标准来看,不能保证送检材料真实、合法、完整的,应当直接不予承接,而非通过免责声明将责任完全推脱给侦查机关。
根据《税务司法鉴定业务指引(试行)》第四十一条,税务司法鉴定意见书不应包含以下内容:(1)超出税务司法鉴定范围的结论或意见,如:对相关法律问题的判断、对财务凭证内容真实性的识别、对财务会计资料证据中的形象痕迹的识别、对交易事项主观动机的推断等;(2)鉴定人未取得相应证据而主观臆断事实;(3)超出本次鉴定委托事项的结论或意见;(4)其他不应确认的内容。实践中,司法机关应当参照上述规定,对专项审计报告严格审查以下3点:
1、专项审计报告的意见是否超出涉税司法鉴定范围。对于诸如“涉案企业是否造成国家税款损失”、“涉案企业是否构成虚开”等问题的结论,应当直接予以排除。
2、审计证据是否完整、充分。对于因侦查机关提供资料不完整导致审计结论错误的,例如侦查机关仅提供部分银行流水,审计人员就据以计算出资金回流比例的,法庭应当直接予以排除。对于因侦查机关提供资料不充分导致审计人员超出客观审计证据对案件作出主观判断的,例如侦查机关虽提供全部银行流水,但没有相关证据佐证每一笔流水对应的请求权基础,审计人员将其全部作为“回流资金”并据以计算资金回流比例的,法庭应当直接予以排除。
3、审计结论是否超出委托事项。司法鉴定严格遵循在委托范围内发表意见的原则,对于侦查机关与会计师事务所签订的委托合同没有明确的事项,如审计人员就此发表意见的,法庭应当直接予以排除。



文章评论(0)